全部信息

首页 >> 全部信息 >> 正文

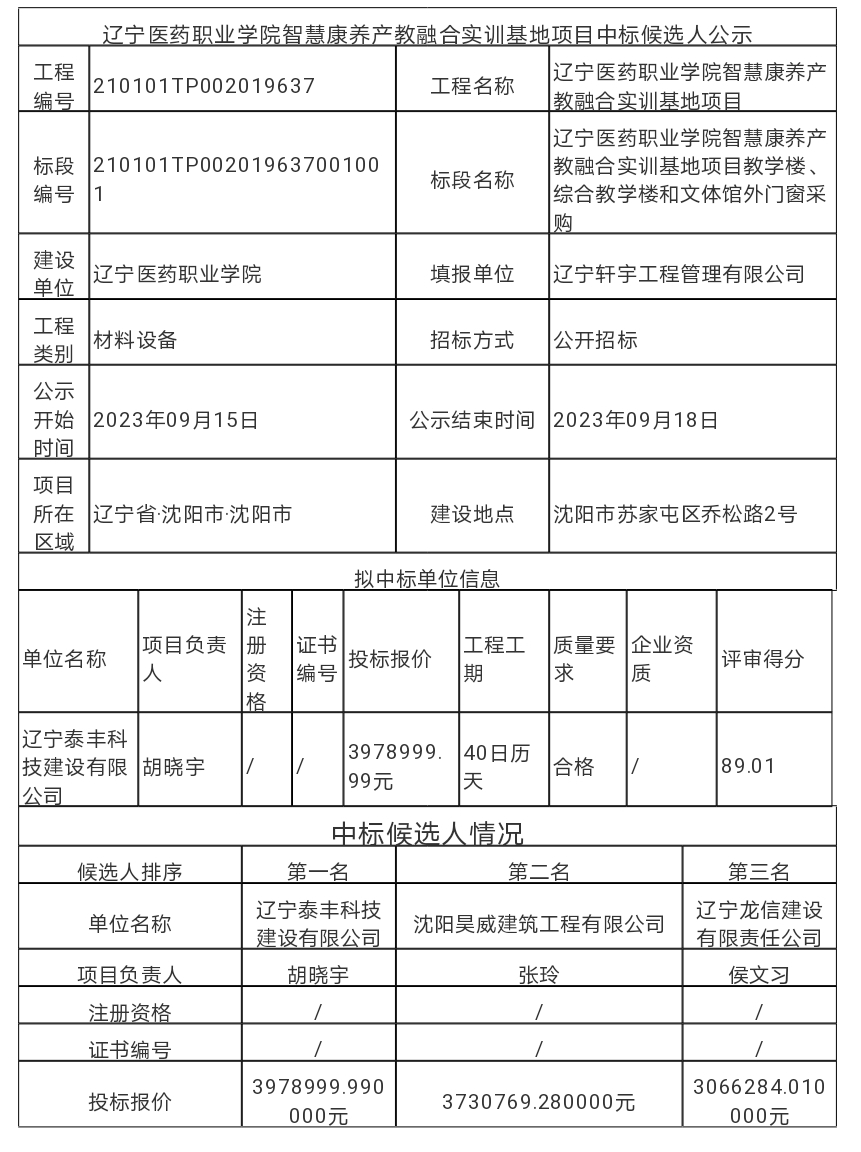
辽宁医药职业学院智慧康养产教融合实训基地项目教学楼、综合教学楼和文体馆外门窗采购中标候选人公示

时间:2023-09-19 11:18:59  来源:   浏览:

辽宁医药职业学院智慧康养产教融合实训基地项目教学楼、综合教学楼和文体馆外门窗采购中标候选人公示


Copyright © 2015-2023 辽宁医药职业学院   All Rights Reserved.辽ICP备10202921号-4